从“情境”到“情境”的博物馆教育活动设计
发布时间:2024-02-04
浏览次数:0
【摘要】近年来,教育已成为博物馆的首要功能,博物馆教育活动设计也受到了博物馆学习情境模型和情境学习理论的影响。博物馆学习情境模型中的“情境”与情境学习理论中的“情境”本质并不相同,但是在博物馆学习的研究中易被混同。本研究对“情境(context)”和“情境(situation)”的区别与联系进行了理性讨论,并建议博物馆教育活动设计以“上位情境(context)→下位情境(situation)”的形式完成从“情境(context)”到“情境(situation)”的转化。【关键词】博物馆学习;教育活动设计;博物馆学习情境模型;情境学习20世纪后期以来,国际博物馆发生了两个重要转变:博物馆的理念由“以物(藏品、展品)为中心”转变为“以人(观众)为中心”;博物馆的目的和功能由“收藏、研究、展陈”转变为“教育(含展陈)、研究、收藏”。博物馆并非纯粹观赏性的景点,它肩负起面向全体公民尤其是青少年进行科普的教育责任,逐渐发展成为青少年校外学习的重要场所。博物馆学习情境模型(the contextual model of learning)作为博物馆学习的重要理论,深刻影响了博物馆领域的研究,能够为博物馆学习的影响因素提供分析框架。在了解和分析影响因素的基础上,情境学习理论(situated learning theory)能够为更加微观层面的教学设计提供指导。“情境(context)”与“情境(situation)”本质并不相同,但是概念易被混同,博物馆界也尚未普遍熟悉这一对概念,影响了博物馆中“学习情境”的应用与创设。因此本研究对“情境(Context)”和“情境(Situation)”的辨析与转化进行探讨,希望能够为博物馆教育活动设计提供理论支持,为广大博物馆同行带来一些启发。二、此“情境(context)”非彼“情境(situation)”:理性讨论
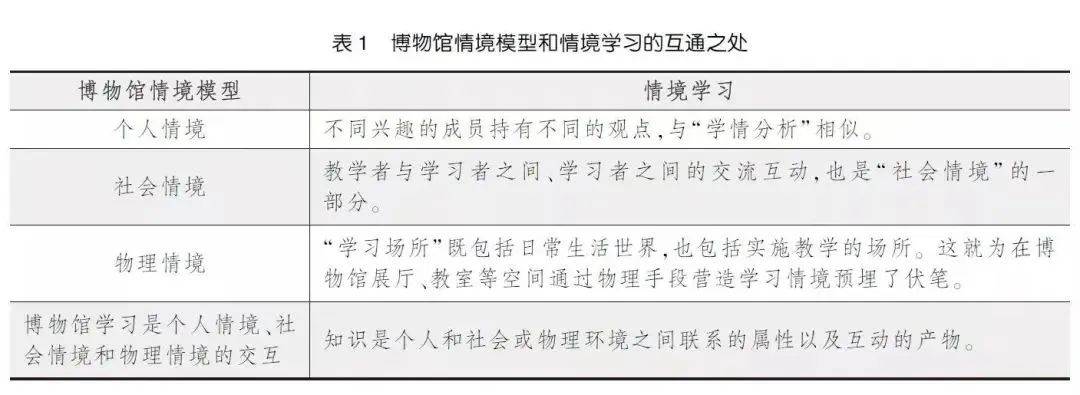
1992年,约翰·福尔克(John Falk)和林恩·迪尔金(Lynn Dierking)创造了互动体验模型(interactive experience model),试图将其用于分析博物馆参观和体验,并从参观者的角度将参观博物馆的行为概念化为三种情境(context)的交互,分别为个人情境(the personal context)、社会情境(the social context)和物理情境(the physical context)。2000年,福尔克和迪尔金意识到需要一个更加广泛和全面的角度认识博物馆学习,他们借鉴了建构主义学习理论、认知学习理论和社会文化学习理论,在互动体验模型的基础上创造了“博物馆学习情境模型”(the contextual model of learning),用于研究发生在博物馆等自由选择环境下的学习,假定所有的学习都发生在情境之中,是在现实世界中有机的、综合的体验。“博物馆学习情境模型”明确了8个因素,包括:个人情境中的动机和期望,先前的知识、兴趣和经验,参观的选择与控制;社会情境中的团体内交流,团体外交流;物理情境中的先行组织者和方向指引,展区的设计,博物馆外活动和经验的加强。2005年,福尔克和迪尔金进一步确定了影响博物馆学习的12个因素,使得“博物馆学习情境模型”更加完善,具体如下:1. 个人情境——指个人在参观博物馆时所拥有的独特背景条件,主要包括:(1)参观者动机与期望;(2)参观者已有的知识以及认知发展水平;(3)参观者已有的体验;(4)参观者已有的兴趣;(5)参观者对自己学习的选择和控制。2. 社会情境——指博物馆参观者同伴(父母、小组成员等)和博物馆工作人员的特点等因素,主要包括:(1)参观团体内的互动(主要是同伴、父母);(2)其他人(主要是博物馆工作人员,乃至参观团体外的人)提供的支持性协调活动。学习既是个人的体验,也是群体的体验,学生的学习理解是在个人与社会相互作用的过程里建构起来的。3. 物理情境——指博物馆的建筑、具体的展览展品以及馆内环境,例如灯光、颜色、展品布置、文本图像的清晰度等。主要分为:(1)先导组织者(即那些能把待传递信息和参观者已有的经验结合起来的进入点);(2)导向和物理空间;(3)建筑和大环境;(4)设计及展品和项目的“曝光度”;(5)博物馆外的增强性事件和体验(比如参观后博物馆与观众的联系)。博物馆学习情境模型从宏观的角度解释了博物馆学习的机制,学习是个人与物理、社会情境的持续的、永无止境的互动。但是福尔克和迪尔金也指出,博物馆学习情境模型准确来说并不是一个模型,而是通过分析影响博物馆学习的因素,为博物馆工作人员设计展区和教育活动提供可操作框架,以促进参观者更有效地学习。情境学习(situated learning)强调学习具有情境性,不认为知识是抽象概念。约翰·布朗(John Brown)、艾伦·柯林斯(Allan Collins)和保罗·杜奎德(Paul Duguid)在1989年提出“情境认知与学习理论”(situated cognition and the culture of learning),并指出知识具有情境性,并非可以单独抽离于学习和应用的情境(situation),强调学习必须包括活动、概念、文化,三者缺一不可。让·莱夫(Jean Lave)教授和独立研究者爱丁纳·温格(Etienne Wenger)于1990年提出情境学习(situated learning),他们站在人类学的立场上,认为学习是在日常生活中改变理解的实践活动,是“社会世界中的存在方式,而不是打算认识它的方式”。根据情境学习理论的视角,知识是个人和社会或物理环境之间联系的属性以及互动的产物,学习不能脱离发生的情境来实现或看待,强调学习需要置于社会性合作的形式之中。威廉·克莱西(William Clancey)也在1995年指出,情境学习是一种关于人类知识的本质的理论,知识不是事实、规则、描述的集合,而是通过我们说话、行动的形式动态构建而成。情境学习理论不再单纯从正式教育中探析学习,而是关注人在日常生活或是创设的“真实”或“虚拟”的各种情境下的学习,能够为教学活动提供更加开阔的视野。基于人类学视角,情境学习的要素包含以下四点:社会生活与社会实践——学习是在社会生活里参与社会实践的一部分,相比学习者个体的学习更需要关注社会世界参与的学习;合法的边缘性参与——合法的边缘性参与是一种分析学习、理解学习的视角,“边缘性”意味着学习者可以通过多元化和多样性的教育形式参与学习;实践共同体——实践共同体的参与使得学习者获得动态的、可协商的角色,共同体成员之间互动联结,学习者在社会实践中获得身份发展和身份再生产;学习课程——学习课程是实践共同体的主要特征,课程的目标、内容将随着实践共同体的发展不断更新、生成。(三)“情境(context)”与“情境(situation)”的区别与联系如上所述,“context”语义本是指“上下文”“语境”“文脉”,指“人或事存在于其中的各种有关的情况”、来龙去脉、背景、环境等,在福尔克理论中则更多地是指影响教学/学习效果的各种因素;“situated”为“situation”的形容词形式,语义是“位于……”“处于……”,指“在特殊环境中或者跟具体情境相联系”等,体现在情境学习理论之中指的是与日常生活实践联系紧密的社会性合作的形式,是学习过程。由此看来,“context”与“situation”虽都译作“情境”,二者本质并不相同,但是仍有互通之处(见表1)。

“情境(context)”与“情境(situation)”的界定有所区别,但情境学习理论的涵义与博物馆学习情境的要素有关联,相互呼应。博物馆学习情境模型适用于从宏观角度研究博物馆学习,博物馆教育者可以据此考虑和分析学习者在参观展览的学习行为的影响因素,作为设计博物馆教育活动的参考;而情境学习理论更适合从微观上作为教学设计的理论依据。因此,博物馆教育活动设计应该在博物馆学习情境模型的三个情境的基础上,利用情境学习理论不断发展完善。三、从“情境(context)”到“情境(situation)”:教学应用
依据博物馆学习情境模型,可以分析学习者在参观展览时学习行为的影响因素框架,并依据情境学习理论探讨适用于微观教学设计的特点,于是一条有关博物馆教育活动设计的新路径渐渐浮现——“上位情境(context)→下位情境(situation)”。“上位情境(context)”指“情境(context)”是宏观角度的博物馆学习因素,是学习过程中博物馆教育人员无法改变、但是必须了解的因素,是博物馆教育活动设计中必不可少的条件。“下位情境(situation)”指“情境(situation)”是微观角度的博物馆教学设计,是需要博物馆工作人员基于个人情境、物理情境和社会情境来设计教育活动并引导学习者主动学习所创设的“情境(situation)”。从“情境(context)”到“情境(situation)”的转化中,“情境(context)”在教学设计的前期分析中起主导作用,而“情境(situation)”则更多用于教学设计的后期实施。“上位情境(context)→下位情境(situation)”在博物馆学习的教学应用中需要做到以下三点。个人情境不仅是博物馆学习的要素之一,更是创设“情境学习”所需“情境”的坚实基础。因此,在设计博物馆教育活动之前,需要分析与教育活动直接相关的学生情况,为教学目标的确定、教学方法的选择、教学内容的取舍、教学评价的采用提供设计依据,包含以下四点:特点——学习者的年龄特点,包括该年龄段学生的认知发展水平、学习能力、思维规律等等;支架——学习者的参观动机、探索期望、学习兴趣和已有的生活体验对本次教育活动起着怎么样的推动作用;学习者对本次教育活动的知识点已学习的程度、方式、内容如何;空白——学习者与本次教育活动相关的科学知识、技能、方法、态度、生活经验的欠缺;学习者能够如何对自己本次学习进行选择和控制;背景——学习者的民族、性别、职业、收入、文化、社区(农村、城市、工矿等特定的生活群落)等。学习者的“特点”“支架”“空白”和“背景”,既是“个人情境”的内涵体现,又是营造“学习情境”的先决条件。因此,博物馆教育活动要做到适应“特点”,利用“支架”,填补“空白”,符合“背景”。福尔克和迪尔金认为自由选择学习构成了终身学习、自我激励学习的基础,博物馆则是自由选择学习程度很高的场所。瑞尼(Rennie)将非正式场合分为:博物馆等以教育为重点的机构、针对家庭的社区组织活动以及媒体。而博物馆与正式教育、其他非正式场合下教育相比最大的优势之处就是拥有实物展品与教育活动的实践,博物馆教育能够通过多样化的学习形式,引导参观者进行基于实物的体验式学习和基于实践的探究式学习。“情境学习”与“情境教学”的情境并非为完全脱离现实的“想象情境”,而是以“现实情境”为基础而创设出的“情境”。在博物馆教育活动中,物理情境不仅包含了博物馆最主要的教育资源——实物展品,还包含了围绕展品的灯光、色彩、空间布置等一系列环境因素,物理情境作为博物馆的“现实情境”,为“学习情境”和“教学情境”的设计提供了客观的物理条件。李吉林老师根据情境对学生感觉器官的刺激作用将“教学情境”分为五类,其中之一就是基于物体原型的实体情境,物理情境是学习者发生学习的土壤与养分,展品在展区中的排布和陈列蕴含着设计者的意图,博物馆要发挥实物这一重要资源的教育作用,将其置于学习资源的核心地位。部分学校曾组织小学生参观自然博物馆,但是学生的参观一般仅停留在“好玩”“好看”的层面,物理情境在此只发挥出了“走马观花”式的浅层教育作用。博物馆学习中情境的创设特点之一为场景性,博物馆教育者需要设计更具有教育价值的物理情境,为“学习情境”和“教学情境”的创设打下基础,促使学习者主动获得有意义、有互动的主动学习体验,以产生更优的学习过程与学习结果。旧金山探索馆以参与体验型和动态演示型展品为基础,开展了以“体验科学、探索科学”为核心理念的教育活动,极大地发挥了展品设计所蕴含的教育价值。戴尔指出,相比使用语言、视觉等抽象的体验,直接的、有目的的体验能让学习者更加主动学习,学习的效果更好,换句话说,就是在博物馆中直接经验带来的收获远远优于间接经验。总之,学习者与物理情境的联系不能只停留于浅层的了解,而是需要以物理情境激发学习者更加深入地思考,也就是说“学习情境”和“教学情境”对物理情境教育价值的关注点不止于让学习者获得学习结果,更注重的是学习者的学习过程。正如本文引言中所说,博物馆理念的中心由“物”转向“人”,这意味着仅仅利用物理情境所创设的“学习情境”和“教学情境”是不够的。除了考虑学习者本人以外,还需要考虑学习者在群体内与同伴的交流和群体外与博物馆教育工作人员的交流。学习者不再只能从讲解员的解说中被动地接受信息、获取知识,而是能在“学习情境”和“教学情境”中积极与人互动,主动地发现知识、获得认知。物理情境很难轻易改变,但是通过社会情境所营造的“学习情境”和“教学情境”,使得物理情境在博物馆教育活动中由“不变”转为“万变”,所创造的“情境”也更加具有灵活性、生动性和形象性。情境学习理论关注知识需要建构在特定目标的应用情境中,强调个体的学习与发展与实践共同体的密切联系。北京自然博物馆“小小研究生”科学探究暑期班为培养小学生能够“像科学家探究科学一样学习”,为学习者举办了题为“水生生物晚上睡觉吗?”的探究活动,提供了近距离可观察的研究对象和能够收集数据的探索空间,以研究小组、指导教师、水生生物专家形成学习共同体完成“小小科学研究”。“以表演体会情境”也是创设艺术性的“教学情境”途径之一,角色的扮演对激发学习者的学习动机、提高学习者的学习积极性有着重要作用,学习者的学习过程由书本上平面、单薄的文字变成了情境内立体、丰富的体验,互动形式从参观者之间的沟通变成了角色之间如身临其境般的交流。上海自然博物馆“鸟类是如何适应飞行的?”教育活动中,通过让学生角色扮演侏罗纪的恐龙,设置“如何实现‘飞天梦想’”的思考题,小组探究自行归纳整理出鸟类适应飞行的知识点,并在结尾设计“以鸵鸟或企鹅的口吻写一封自白书”的任务,这样游戏化、故事化、趣味化的情境,能够充分激发学生探究兴趣、鼓励交流思考。如此创设出的“学习情境”与“教学情境”,也是对博物馆学习情境模型中个人、社会和物理情境的升华。我国博物馆教育领域对“情境”的研究比较缺乏,本文厘清了“情境(context)”和“情境(situation)”之间的区别与联系,并提出“上位情境(context)→下位情境(situation)”的实施途径,不仅适用于“馆校结合”项目的设计,还适用于博物馆各种教育活动、展览展品的研究与设计,希望博物馆能够更好发挥其独特的教育作用,为学生提供更加开阔的学习天地,为教育工作者带来更多的启示。